title2.jpg
搜索
  • 首页

  • 单位概况

  • 新闻中心

  • 党建风采

  • 施工图审查

    
    • 在审项目

    • 审查公告

    • 政策法规

    • 审查委托指南

    • 审查流程

  • 优秀作品

  • 企业文化

  • 单位荣誉

  • 人才招聘

  • 联系我们

  • ad03.jpg
  • ad02.jpg
  • ad01.jpg

当前位置: 首页 > 施工图审查 > 2021.01.03《山东省防空地下室工程面积计算规则》
2021.01.03《山东省防空地下室工程面积计算规则》
2024/12/20

山东省防空地下室工程面积计算规则_页面_1.jpg

山东省防空地下室工程面积计算规则_页面_2.jpg

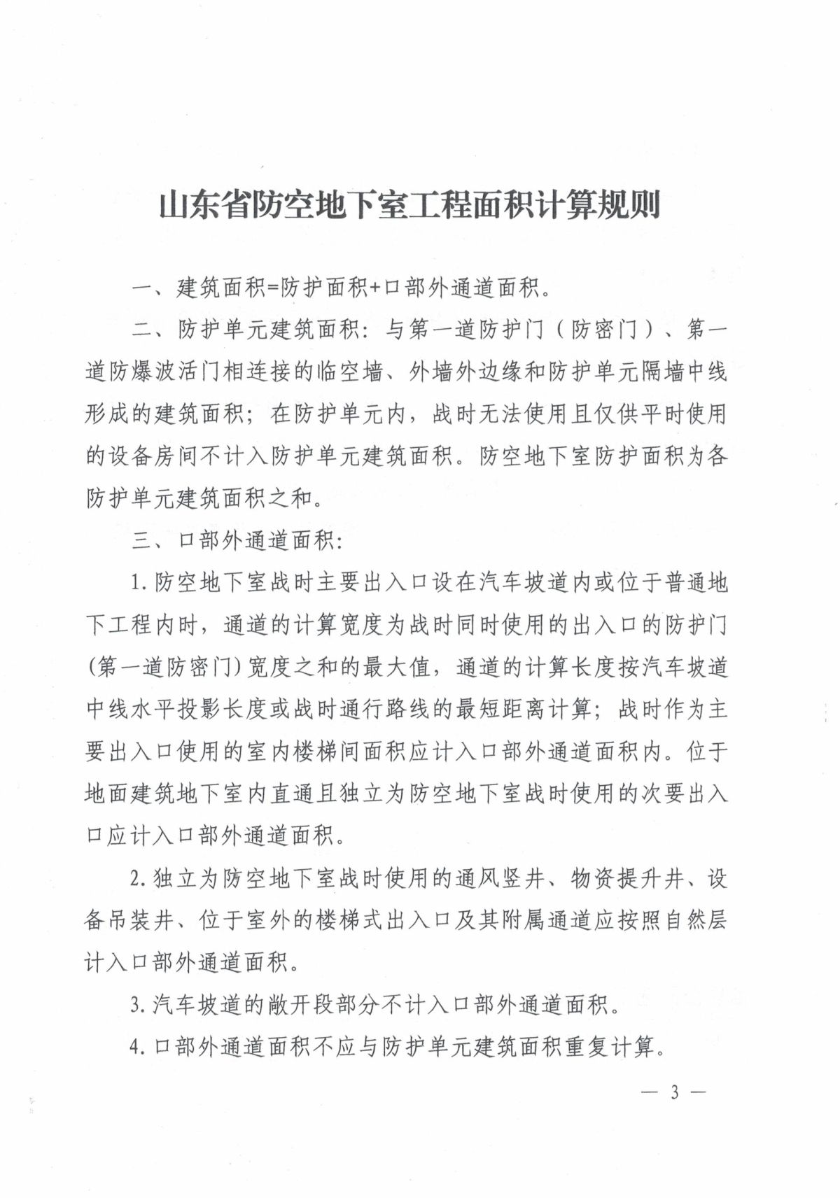
山东省防空地下室工程面积计算规则_页面_3.jpg

山东省防空地下室工程面积计算规则_页面_4.jpg

山东省防空地下室工程面积计算规则.pdf


上一页:2021.07.19《山东建设工程消防设计文件审查技术导则》
下一页:2021.01.01《山东省健康住宅开发建设技术导则》

德州市建筑规划勘察设计研究院         鲁ICP备17037588号-1

鲁公网安备 37140202000489号
鲁公网安备 37140202000489号
扫一扫.jpg

扫一扫,了解更多