title2.jpg
搜索
  • 首页

  • 单位概况

  • 新闻中心

  • 党建风采

  • 施工图审查

    
    • 在审项目

    • 审查公告

    • 政策法规

    • 审查委托指南

    • 审查流程

  • 优秀作品

  • 企业文化

  • 单位荣誉

  • 人才招聘

  • 联系我们

  • ad03.jpg
  • ad02.jpg
  • ad01.jpg

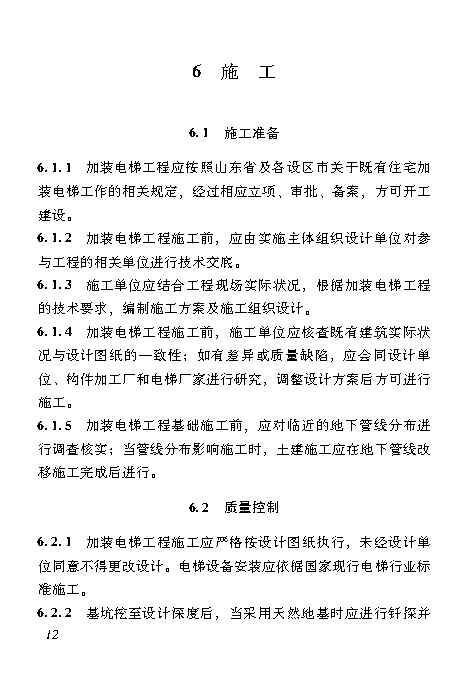
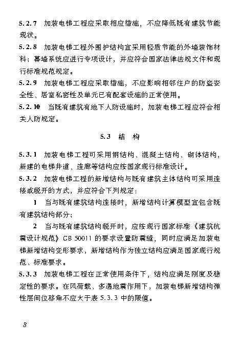
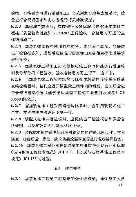
当前位置: 首页 > 施工图审查 > 2020.07.01既有居住建筑加装电梯附属建筑工程技术标准
2020.07.01既有居住建筑加装电梯附属建筑工程技术标准
2024/12/20

既有居住建筑加装电梯附属建筑工程技术标准 打印版_Page1.jpg

既有居住建筑加装电梯附属建筑工程技术标准 打印版_Page2.jpg

既有居住建筑加装电梯附属建筑工程技术标准 打印版_Page3.jpg

既有居住建筑加装电梯附属建筑工程技术标准 打印版_Page4.jpg

既有居住建筑加装电梯附属建筑工程技术标准 打印版_Page6.jpg

既有居住建筑加装电梯附属建筑工程技术标准 打印版_Page7.jpg

既有居住建筑加装电梯附属建筑工程技术标准 打印版_Page8.jpg

既有居住建筑加装电梯附属建筑工程技术标准 打印版_Page9.jpg

既有居住建筑加装电梯附属建筑工程技术标准 打印版_Page10.jpg

既有居住建筑加装电梯附属建筑工程技术标准 打印版_Page11.jpg

既有居住建筑加装电梯附属建筑工程技术标准 打印版_Page12.jpg

既有居住建筑加装电梯附属建筑工程技术标准 打印版_Page13.jpg

既有居住建筑加装电梯附属建筑工程技术标准 打印版_Page14.jpg

既有居住建筑加装电梯附属建筑工程技术标准 打印版_Page15.jpg

既有居住建筑加装电梯附属建筑工程技术标准 打印版_Page16.jpg

既有居住建筑加装电梯附属建筑工程技术标准 打印版_Page17.jpg

既有居住建筑加装电梯附属建筑工程技术标准 打印版_Page18.jpg

既有居住建筑加装电梯附属建筑工程技术标准 打印版_Page19.jpg

既有居住建筑加装电梯附属建筑工程技术标准 打印版_Page20.jpg

既有居住建筑加装电梯附属建筑工程技术标准 打印版_Page21.jpg

既有居住建筑加装电梯附属建筑工程技术标准 打印版_Page22.jpg

既有居住建筑加装电梯附属建筑工程技术标准 打印版_Page23.jpg

既有居住建筑加装电梯附属建筑工程技术标准 打印版_Page24.jpg

既有居住建筑加装电梯附属建筑工程技术标准 打印版_Page25.jpg

既有居住建筑加装电梯附属建筑工程技术标准 打印版_Page26.jpg

既有居住建筑加装电梯附属建筑工程技术标准 打印版_Page27.jpg

既有居住建筑加装电梯附属建筑工程技术标准 打印版_Page28.jpg

既有居住建筑加装电梯附属建筑工程技术标准 打印版_Page29.jpg

既有居住建筑加装电梯附属建筑工程技术标准 打印版_Page30.jpg

既有居住建筑加装电梯附属建筑工程技术标准 打印版_Page32.jpg

既有居住建筑加装电梯附属建筑工程技术标准 打印版_Page34.jpg

既有居住建筑加装电梯附属建筑工程技术标准 打印版_Page36.jpg

既有居住建筑加装电梯附属建筑工程技术标准 打印版_Page38.jpg

既有居住建筑加装电梯附属建筑工程技术标准 打印版_Page39.jpg

既有居住建筑加装电梯附属建筑工程技术标准 打印版_Page40.jpg

既有居住建筑加装电梯附属建筑工程技术标准 打印版_Page41.jpg

既有居住建筑加装电梯附属建筑工程技术标准 打印版_Page42.jpg

既有居住建筑加装电梯附属建筑工程技术标准 打印版_Page43.jpg

既有居住建筑加装电梯附属建筑工程技术标准 打印版_Page44.jpg

既有居住建筑加装电梯附属建筑工程技术标准 打印版_Page45.jpg

既有居住建筑加装电梯附属建筑工程技术标准 打印版_Page46.jpg

既有居住建筑加装电梯附属建筑工程技术标准 打印版_Page47.jpg

既有居住建筑加装电梯附属建筑工程技术标准 打印版_Page48.jpg

既有居住建筑加装电梯附属建筑工程技术标准 打印版_Page49.jpg

既有居住建筑加装电梯附属建筑工程技术标准 打印版_Page50.jpg

既有居住建筑加装电梯附属建筑工程技术标准 打印版_Page51.jpg

既有居住建筑加装电梯附属建筑工程技术标准 打印版_Page52.jpg

既有居住建筑加装电梯附属建筑工程技术标准 打印版_Page53.jpg

既有居住建筑加装电梯附属建筑工程技术标准 打印版.pdf


上一页:2020.09.18关于印发《德州市落实施工图设计文件数字化多图联审工作的实施细则》的通知
下一页:2020.03.30德州市住房和城乡建设局关于加强房屋建筑改建扩建工程管理的通知

德州市建筑规划勘察设计研究院         鲁ICP备17037588号-1

鲁公网安备 37140202000489号
鲁公网安备 37140202000489号
扫一扫.jpg

扫一扫,了解更多