title2.jpg
搜索
  • 首页

  • 单位概况

  • 新闻中心

  • 党建风采

  • 施工图审查

    
    • 在审项目

    • 审查公告

    • 政策法规

    • 审查委托指南

    • 审查流程

  • 优秀作品

  • 企业文化

  • 单位荣誉

  • 人才招聘

  • 联系我们

  • ad03.jpg
  • ad02.jpg
  • ad01.jpg

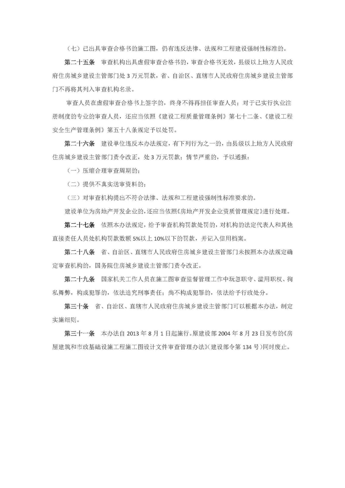
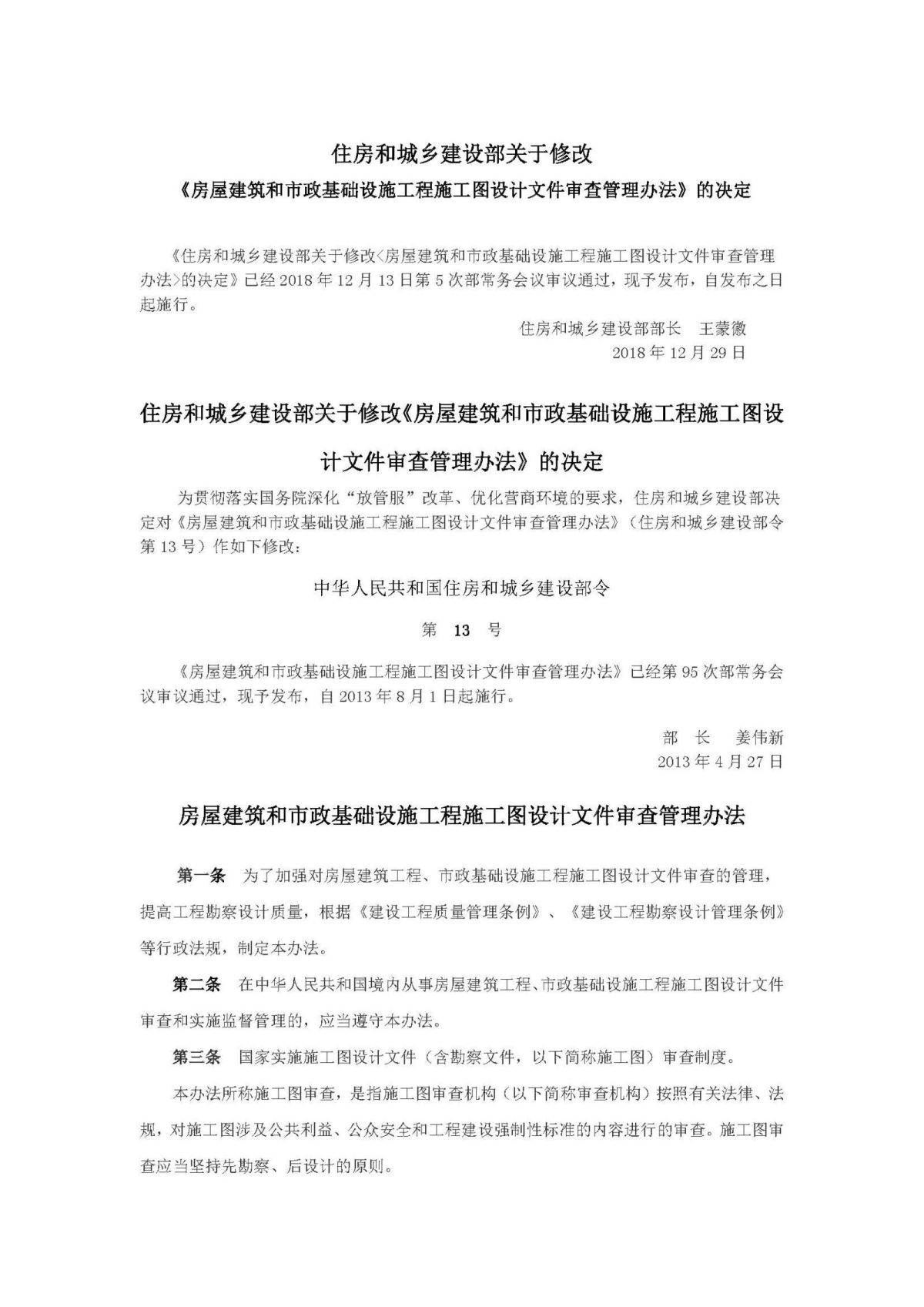
当前位置: 首页 > 施工图审查 > 2013.08.01《房屋建筑和市政基础设施工程施工图设计文件审查管理办法》
2013.08.01《房屋建筑和市政基础设施工程施工图设计文件审查管理办法》
2024/12/20

20201106第13号《房屋建筑和市政基础设施工程施工图设计文件审查管理办法》_页面_1.jpg

20201106第13号《房屋建筑和市政基础设施工程施工图设计文件审查管理办法》_页面_2.jpg

20201106第13号《房屋建筑和市政基础设施工程施工图设计文件审查管理办法》_页面_3.jpg

20201106第13号《房屋建筑和市政基础设施工程施工图设计文件审查管理办法》_页面_4.jpg

20201106第13号《房屋建筑和市政基础设施工程施工图设计文件审查管理办法》_页面_5.jpg

20201106第13号《房屋建筑和市政基础设施工程施工图设计文件审查管理办法》_页面_6.jpg

20201106第13号《房屋建筑和市政基础设施工程施工图设计文件审查管理办法》_页面_7.jpg

《房屋建筑和市政基础设施工程施工图设计文件审查管理办法》.docx

上一页:2015.06.12国务院关于修改《建设工程勘察设计管理条例》的决定
下一页:2013.08.01岩土工程勘察文件技术审查要点

德州市建筑规划勘察设计研究院         鲁ICP备17037588号-1

鲁公网安备 37140202000489号
鲁公网安备 37140202000489号
扫一扫.jpg

扫一扫,了解更多