title2.jpg
搜索
  • 首页

  • 单位概况

  • 新闻中心

  • 党建风采

  • 施工图审查

    
    • 在审项目

    • 审查公告

    • 政策法规

    • 审查委托指南

    • 审查流程

  • 优秀作品

  • 企业文化

  • 单位荣誉

  • 人才招聘

  • 联系我们

  • ad03.jpg
  • ad02.jpg
  • ad01.jpg

当前位置: 首页 > 施工图审查 > 2021.10.19关于进一步加强装配式建筑应用工作的通德建通知〔2021〕89号
2021.10.19关于进一步加强装配式建筑应用工作的通德建通知〔2021〕89号
2024/12/20

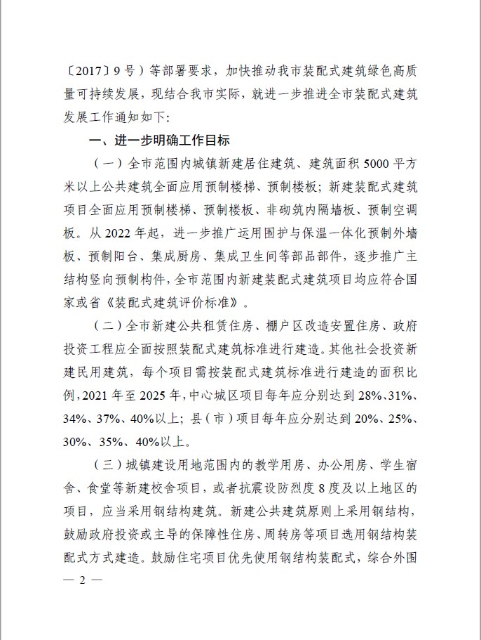
1.png

2.png

3.png

4.png

5.png

6.png

7.png

8.png

9.png

10.png

11.png

12.png

关于进一步加强装配式建筑应用工作的通德建通知〔2021〕89号.pdf


上一页:2021.12.15《关于加强超高层建筑规划建设管理的通知》
下一页:2021.07.16《关于加强民用建筑节能管理工作的通知》

德州市建筑规划勘察设计研究院         鲁ICP备17037588号-1

鲁公网安备 37140202000489号
鲁公网安备 37140202000489号
扫一扫.jpg

扫一扫,了解更多