title2.jpg
搜索
  • 首页

  • 单位概况

  • 新闻中心

  • 党建风采

  • 施工图审查

    
    • 在审项目

    • 审查公告

    • 政策法规

    • 审查委托指南

    • 审查流程

  • 优秀作品

  • 企业文化

  • 单位荣誉

  • 人才招聘

  • 联系我们

  • ad03.jpg
  • ad02.jpg
  • ad01.jpg

当前位置: 首页 > 施工图审查 > 2021.01.04关于加强建筑节能监管工作的通知
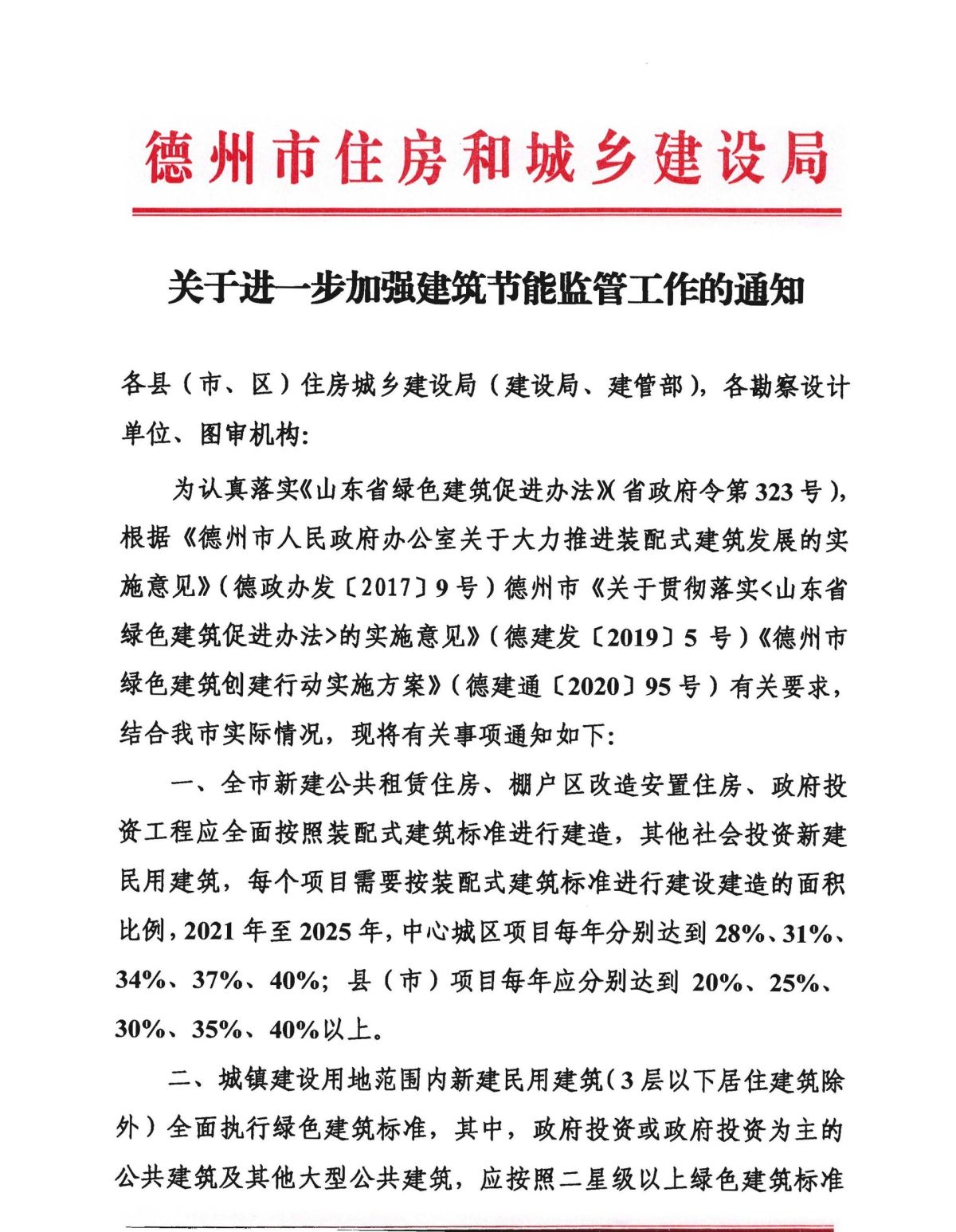
2021.01.04关于加强建筑节能监管工作的通知
2024/12/20

关于加强建筑节能监管工作的通知_页面_1.jpg

关于加强建筑节能监管工作的通知_页面_2.jpg

关于加强建筑节能监管工作的通知_页面_3.jpg

关于加强建筑节能监管工作的通知.pdf

上一页:2021.01.20关于公布市本级房屋建筑和市政基础设施工程施工图设计文件审查服务承接主体名录的通知
下一页:2021.01.01禹城市加强装配式建筑的要求

德州市建筑规划勘察设计研究院         鲁ICP备17037588号-1

鲁公网安备 37140202000489号
鲁公网安备 37140202000489号
扫一扫.jpg

扫一扫,了解更多