title2.jpg
搜索
  • 首页

  • 单位概况

  • 新闻中心

  • 党建风采

  • 施工图审查

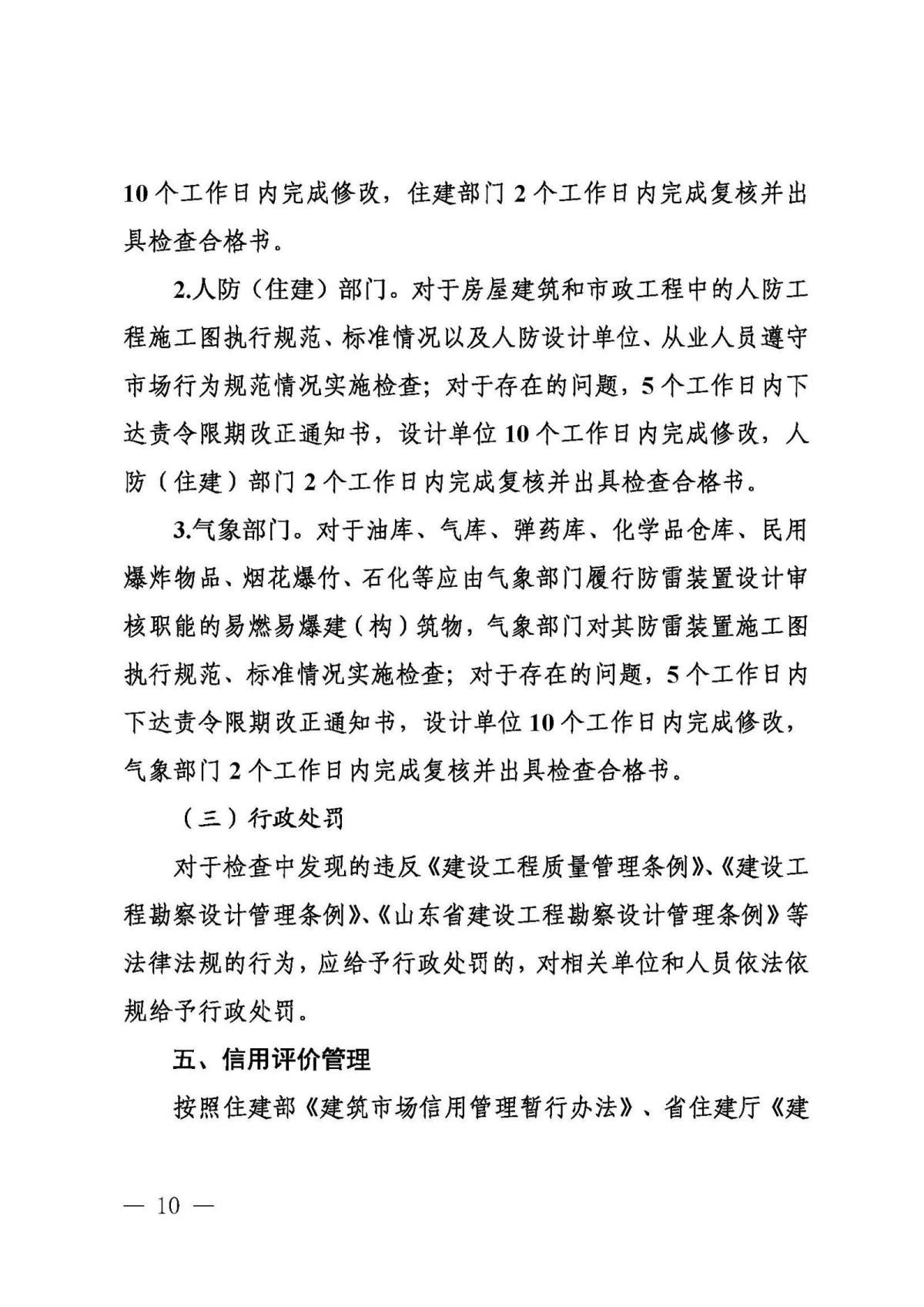
    
    • 在审项目

    • 审查公告

    • 政策法规

    • 审查委托指南

    • 审查流程

  • 优秀作品

  • 企业文化

  • 单位荣誉

  • 人才招聘

  • 联系我们

  • ad03.jpg
  • ad02.jpg
  • ad01.jpg

当前位置: 首页 > 施工图审查 > 2020.08.30德州取消社会建设工程施工图审查实施方案(定稿)
2020.08.30德州取消社会建设工程施工图审查实施方案(定稿)
2024/12/20

8.30.1.1德州取消社会建设工程施工图审查实施方案(定稿)(6)_页面_01.jpg

8.30.1.1德州取消社会建设工程施工图审查实施方案(定稿)(6)_页面_02.jpg

8.30.1.1德州取消社会建设工程施工图审查实施方案(定稿)(6)_页面_03.jpg

8.30.1.1德州取消社会建设工程施工图审查实施方案(定稿)(6)_页面_04.jpg

8.30.1.1德州取消社会建设工程施工图审查实施方案(定稿)(6)_页面_05.jpg

8.30.1.1德州取消社会建设工程施工图审查实施方案(定稿)(6)_页面_06.jpg

8.30.1.1德州取消社会建设工程施工图审查实施方案(定稿)(6)_页面_07.jpg

8.30.1.1德州取消社会建设工程施工图审查实施方案(定稿)(6)_页面_08.jpg

8.30.1.1德州取消社会建设工程施工图审查实施方案(定稿)(6)_页面_09.jpg

8.30.1.1德州取消社会建设工程施工图审查实施方案(定稿)(6)_页面_10.jpg

8.30.1.1德州取消社会建设工程施工图审查实施方案(定稿)(6)_页面_11.jpg

8.30.1.1德州取消社会建设工程施工图审查实施方案(定稿)(6)_页面_12.jpg

8.30.1.1德州取消社会建设工程施工图审查实施方案(定稿)(6)_页面_13.jpg

8.30.1.1德州取消社会建设工程施工图审查实施方案(定稿)(6)_页面_14.jpg

8.30.1.1德州取消社会建设工程施工图审查实施方案(定稿)(6)_页面_15.jpg

8.30.1.1德州取消社会建设工程施工图审查实施方案(定稿)(6)_页面_16.jpg

8.30.1.1德州取消社会建设工程施工图审查实施方案(定稿)(6)_页面_17.jpg

8.30.1.1德州取消社会建设工程施工图审查实施方案(定稿)(6)_页面_18.jpg

8.30.1.1德州取消社会建设工程施工图审查实施方案(定稿)(6)_页面_19.jpg

8.30.1.1德州取消社会建设工程施工图审查实施方案(定稿)(6)_页面_20.jpg

8.30.1.1德州取消社会建设工程施工图审查实施方案(定稿)(6)_页面_21.jpg

8.30.1.1德州取消社会建设工程施工图审查实施方案(定稿)(6)_页面_22.jpg

8.30.1.1德州取消社会建设工程施工图审查实施方案(定稿)(6)_页面_13.jpg

8.30.1.1德州取消社会建设工程施工图审查实施方案(定稿)(6)_页面_14.jpg

8.30.1.1德州取消社会建设工程施工图审查实施方案(定稿)(6)_页面_15.jpg

8.30.1.1德州取消社会建设工程施工图审查实施方案(定稿)(6)_页面_16.jpg

8.30.1.1德州取消社会建设工程施工图审查实施方案(定稿)(6)_页面_17.jpg

8.30.1.1德州取消社会建设工程施工图审查实施方案(定稿)(6)_页面_18.jpg

8.30.1.1德州取消社会建设工程施工图审查实施方案(定稿)(6)_页面_19.jpg

8.30.1.1德州取消社会建设工程施工图审查实施方案(定稿)(6)_页面_20.jpg

8.30.1.1德州取消社会建设工程施工图审查实施方案(定稿)(6)_页面_21.jpg

8.30.1.1德州取消社会建设工程施工图审查实施方案(定稿)(6)_页面_22.jpg

8.30.1.1德州取消社会建设工程施工图审查实施方案(定稿)(6).pdf

上一页:2020.10.22关于加强和规范我省居民小区电动汽车充电基础设施建设的通知
下一页:2020.08.14关于改进建设工程专营设施设备设计管理体制的通知

德州市建筑规划勘察设计研究院         鲁ICP备17037588号-1

鲁公网安备 37140202000489号
鲁公网安备 37140202000489号
扫一扫.jpg

扫一扫,了解更多